• 三级甲等综合医院

  • 昭通市临床检验中心

  • 健康体检中心

全站搜索

医院院训: 团结诚信、崇德博爱、创新奉献!

医院理念 : 医院愿景 :立足滇东北,面向川滇黔,开放式、花园式现代化中心医院         医院文化 :绵延百年医风,关爱生命无限         服务理念:聚人气、贵人命、弘人道、重人本

您所在的位置:首页党建工作

党建工作

中共党史大事记简表

信息来源:“学习党的历史知识”微信公众号发布时间:2021-03-22阅读数:10124作者:昭通市第一人民医院


image.png


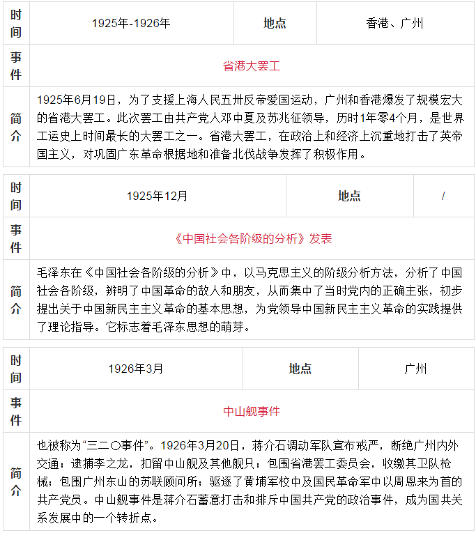
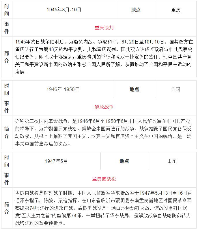
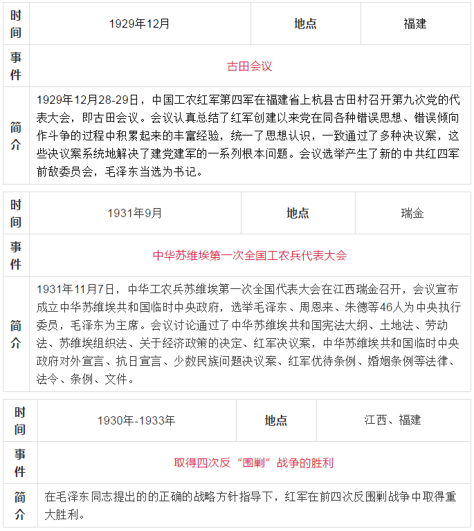
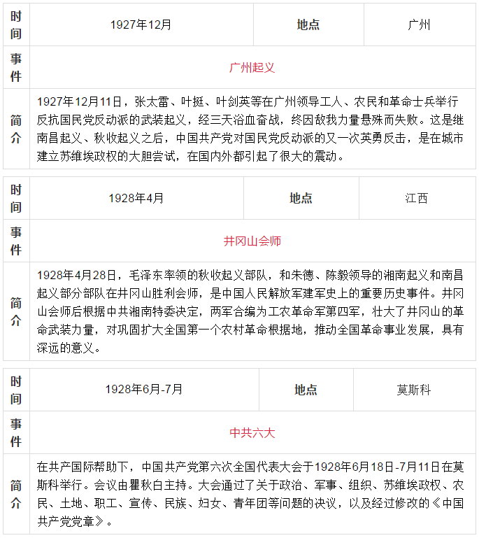
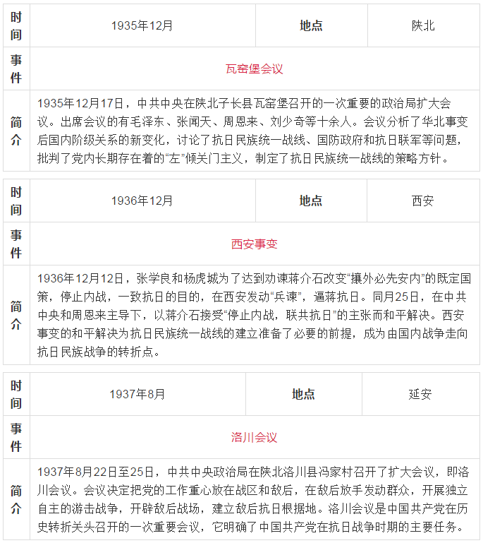
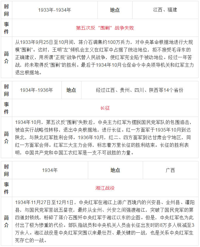
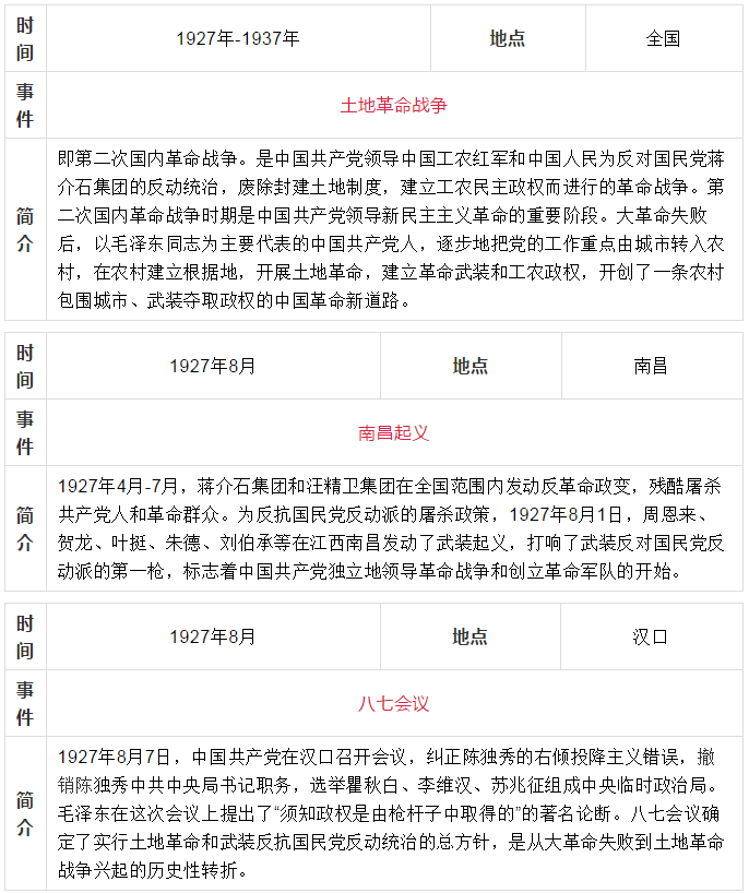
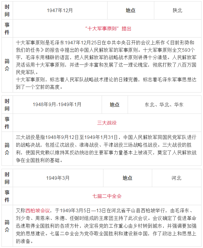
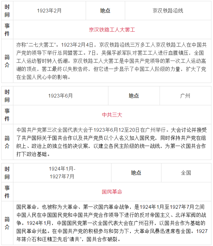
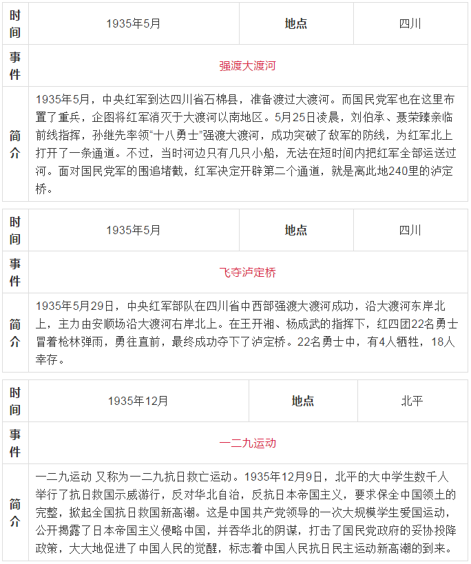
当前,党史学习教育活动正在进行,《关于在全党开展党史学习教育的通知》要求,对党史学习教育作出了部署安排。要做到学史明理、学史增信、学史崇德、学史力行,为全面建设社会主义现代化国家、实现中华民族伟大复兴中国梦而不懈奋斗。确保党史学习教育取得扎实成效。中共一百年历史内容非常丰富,浩如烟海,通过表格的形式,更容易理清历史的脉络,把握重大事件,我们先从新民主主义革命时期开始学习,下面这张表格通过时间、地点、事件、简介四个部分作归纳,一目了然。


image.png

image.png

image.png

image.png

image.png

image.png

image.png



image.png

image.png

image.png

image.png

image.png

image.png

image.png

image.png

image.png

image.png

image.png

image.png

image.png

image.png

来源|“学习党的历史知识”微信公众号

编辑|任厚道

编审|钱 旺 禇欣欣


编  审:李 庆

编  辑:赵 单

 



分享到: